首页 公示公告 中心动态 政策法规 数据统计
办事指南 资料下载 在线验证 进度查询
 
 

万孝红:《民法典》实施后共有不动产登记的思考

2021-08-23

全文共4906字,阅读大约需要13分钟

随着市场经济不断发展,多个主体共同拥有同一不动产的现象日趋增多,物权共有制度的确立和完善起到了重要的保护作用。

《民法典》物权篇的第八章共14条对共有的涵义、类型等内容进行专章的规定,相比以往有关共有的法律法规而言又有新的发展突破。

为依法办理共有不动产登记,不动产登记机构有必要对共有不动产的内涵、规定变化之处以及相关问题登记要点作了探讨研究,以便进一步保护权利人的合法权益。


一、共有不动产的内涵和形式

共有不动产是指两个或两个以上的组织、个人就同一不动产共同享有和行使所有权。不动产共有分为按份共有共同共有两种形式。

1.不动产按份共有

不动产按份共有是指两个或两个以上共有人按照各自的份额分别对其共有不动产享有权利和承担义务的一种共有关系。

根据我国《民法典》第298条规定,“按份共有人对共有的不动产或者动产按照其份额享有所有权”。所谓份额,是指共有人在所有权整体中所享有权利的份量,即所有权份额,其效力及于不动产整体的每一物质构成部分,而不能简单理解为实物份额。如甲、乙合资购买了一套房屋,两方按8:2的比例出资,形成甲、乙两方对该房屋的8:2的所有权份额,其权利的体现可表现在不动产出租产生的收益分配或不动产出售所得价款时按照8:2的比例分成。

2.不动产共同共有

不动产共同共有是指两个或两个以上的共有人对共有不动产不分份额地共同享有权利并承担义务。

共同共有人权利和义务的特点,表现为每个共有人对共有不动产享有平等的占有、使用、收益和处分的权利。共有人处分共有的不动产必须征得全体共有人的一致同意,在共同共有关系存续期间,部分共有人擅自处分共有房产的,一般情况下应认定为无效。共同共有人对共有不动产共同承担义务,因共有的不动产的改良、保管、维护等支付的费用由全体共有人共同承担。同时,根据《民法典》第308条“共有人对共有的不动产或者动产没有约定为按份共有或者共同共有,或者约定不明确的,除共有人具有家庭关系等外,视为按份共有”的规定,共同共有的发生一种是基于某种共同关系的存在为依据,如因婚姻关系、家庭共同关系而形成夫妻、家庭的共同共有房屋;另一种是以共有人之间的约定为依据。 


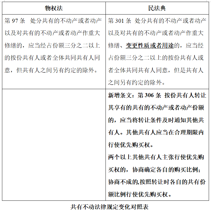
二、共有不动产法律规定变化对照

《民法典》在《物权法》的基础上关于共有不动产方面的法律规定,除涉及法律用词的规范调整如“单位”修改“组织”,“但”修改为“但是”,“并且”修改为“且”外,主要体现在两方面:

一是《民法典》第301条在《物权法》第97条的基础上进行了修改,将应当经占份额三分之二以上的按份共有人或者全体共同共有人同意的情形,增设了变更共有不动产性质、共有不动产用途两种。

二是《民法典》第306条新增按份共有人优先购买权的实现方式(详见共有不动产法律规定变化对照表)。


三、不动产性质、用途的内容和变更登记要点

1. 不动产性质

不动产性质是指不动产的权利性质。不动产性质决定了权利人获取权利需支出的成本和代价,也是不动产登记簿的重要记载内容。根据《国土资源部关于启用不动产登记簿证样式(试行)的通知》(国土资发[2015]25号)的规定,对于国有土地的权利性质,主要是划拨、出让、作价出资(入股)、国有土地租赁、授权经营等。集体土地主要是家庭承包、其他方式承包、批准拨用、入股、联营等。房屋性质主要是商品房、房改房、经济适用房、征地拆迁安置房、廉租房、自建房等。共有人在对上述不动产性质进行变更的,则应经占份额三分之二以上的按份共有人或者全体共同共有人同意。

2.不动产用途

不动产用途主要是指不动产的使用性质和利用目的。不动产用途是不动产登记簿记载的核心要素。用途不同,权利人从不动产中获得的未来收益的预期不同。根据《国土资源部关于启用不动产登记簿证样式(试行)的通知》(国土资发[2015]25号)的规定,土地用途主要根据《土地利用现状分类》(GB/T21010-2007)来定,如商服金融用地、工业用地、城镇住宅用地、科教用地、文体娱乐用地等。房屋用途主要是根据规划用途来定,如住宅、工业、办公、商业服务、教育等。共有人在对上述不动产用途进行变更的,则应经占份额三分之二以上的按份共有人或者全体共同共有人同意。

因此,当申请人向登记机构申请变更共有不动产性质、共有不动产用途时,申请人主体应该是占份额三分之二以上的按份共有人或者全体共同共有人。


四、按份共有人优先购买权的实现方式和登记要点

《民法典》第301条对按份共有人如何行使优先购买权进行了规定。以往《物权法》第101条仅是规定“按份共有人可以转让其享有的共有的不动产或者动产份额。其他共有人在同等条件下享有优先购买的权利”,但是对于按份共有人如何行使优先购买权,以及如果有两个以上共有人都主张行使优先购买权的,如何协商分配等问题未作出明确规定。为解决上述问题,满足实践需求,该条进行了细化规定。

1.按份共有人应当将转让条件及时通知其他共有人

按份共有人转让其享有的不动产份额的,应当首先将转让条件及时通知其他共有人,这是其他共有人可以行使优先购买权的前提条件。但按份共有人之间转让共有份额的,根据《最高人民法院关于适用《中华人民共和国民法典》物权编的解释(一)》第13条规定,其他按份共有人主张依据民法典第305条规定优先购买的,人民法院不予支持,但按份共有人之间另有约定的除外。因此只有按份共有人将其享有的份额转让给共有人之外的人时,才需要将转让条件及时通知共有人。其中需要告知其他共有人的转让条件包括转让该份额的价格、价款履行方式、期限等。

2.其他共有人应当在合理期限内行使优先购买权

其他共有人知道了转让条件后,应当在合理期限内行使优先购买权。实践中如何确定“合理期限”,建议参考《最高人民法院关于适用《中华人民共和国民法典》物权编的解释(一)》第11条规定“优先购买权的行使期间,按份共有人之间有约定的,按照约定处理;没有约定或者约定不明的,按照下列情形确定:(一)转让人向其他按份共有人发出的包含同等条件内容的通知中载明行使期间的,以该期间为准;(二)通知中未载明行使期间,或者载明的期间短于通知送达之日起十五日的,为十五日;(三)转让人未通知的,为其他按份共有人知道或者应当知道最终确定的同等条件之日起十五日;(四)转让人未通知,且无法确定其他按份共有人知道或者应当知道最终确定的同等条件的,为共有份额权属转移之日起六个月。”如果其他共有人在上述合理期限内未行使优先购买权,转让人可以依法将其份额转让给共有人之外的人。

当转让人和受让人向登记机构提出份额转让登记申请时,登记机构除收取买卖合同、税费证明、不动产权证书外,还需收取转让人已将转让条件通知其他共有人和其他共有人放弃优先购买权的材料。转让人通知其他共有人和共有人放弃优先购买权的材料并无固定形式。登记机构可以设计不动产份额转让的声明书,内容包括转让的份额、转让条件已通知、其他共有人已放弃优先购买权和相关法律依据等,以便统一操作。


五、共有不动产约定的原则和登记要点

按份共有人申请不动产登记时,登记机构需要询问共有人之间所占份额,并将共有人约定的各自份额注记在登记簿上。对于共有人申请登记时,没有提供不动产份额的约定或约定不明确时,登记机构可以根据《民法典》第308条、第309条,“共有人对共有的不动产或者动产没有约定为份额共有或者共同共有,或者约定不明确的,除共有人具有家庭关系等外,视为按份共有。”、“按份共有人对共有的不动产或者动产享有的份额,没有约定或者约定不明确的,按照出资额确定;不能确定出资额的,视为等额享有。”的规定,若共有人之间属于非家庭关系,登记为按份共有。共有人不能确定出资额的,不动产份额登记为等额按份共有;若共有人属家庭关系,登记机构登记为共同共有。何为家庭关系,是指基于婚、血缘或法制拟制而形成的一定范围亲属之间的权利和义务关系。家庭关系依据申请人主体为标准可以分为夫妻关系、亲子关系、其他家庭成员之间的关系。其他家庭成员之间的关系又包括祖孙之间的关系、兄弟姐妹之间的关系。

笔者曾遇到一起案例,父亲和儿子于2003年共同购买商品房、签订了商品房买卖合同。2004年申请人申请登记时,登记机构根据申请人提供的结婚证明,并依据《婚姻法》第十七条 “夫妻在婚姻关系存续期间所得的下列财产,归夫妻共同所有”的规定,将父亲、儿子登记为产权人的同时,母亲也作为共有人进行了记载。由于申请人提供的申请材料中未有份额约定,且在《物权法》实施前,登记簿上并未要求对共有情况进行注记,故父亲、母亲、儿子的不动产共有情况未进行明确。现在儿子需要把他的份额转让给父母,在缴纳税费时,需要明确具体份额方可办理。在确定共有人各自份额时出现不同的观点。一种观点认为,应按合同来确定份额,原来合同买受人为父、子,母亲是因与父亲婚姻存续期间间接取得产权,故视为与父亲一个整体,即在出资额不确定和无明确约定的情况下,父母共占50%,儿子占50%。第二种观点认为根据《民法典》308 、309条规定,产权人3人有家庭关系,为共同共有。在共同共有变为按份共有时,应视为登记簿所记载的人员各自等额按份共有。第三种观点认为,由于2004年申请登记时并未有份额约定,申请人可以在这次份额转让登记时,一并提交该不动产的份额约定。对于该起案例,笔者认为根据《民法典》的相关规定,共有人可以对不动产进行份额约定,虽然不动产已办理登记,共有人仍有权利进行份额约定。该起案例中共有人可以选择各占1/3或者父母共占50%、儿子占50%等方式来约定份额。


六、按份共有人处分整体不动产的登记要点

《民法典》第301条规定,按份共有人处分整体不动产应当经占份额三分之二以上的按份共有人同意,但是共有人之间另有约定的除外。笔者曾遇到一起案例,张某占不动产份额的92%,李某占8%,张某可否在李某不到场申请登记的情况下,由张某单方将该不动产整体出售办理登记?对于2/3以上的共有人处分整体不动产,各地登记机构存在认识和操作的差异。一些登记机构认为可以按照《民法典》规定办理,共有人有约定的除外。一些登记机构认为还是建议全体共有人到场确认比较安全,毕竟需要保护其他1/3的共有人优先购买权。

对于这个问题,2020年9月9日《自然资源部对十三届全国人大三次会议第3226号建议的答复》(自然资人议复字[2020]089号)提到“《物权法》第97条、《不动产登记暂行条例实施细则》第10条规定,处分共有不动产申请登记的,应当经占份额三分之二以上的按份共有人或者全体共同共有人共同申请,但共有人另有约定的除外,法律规定是明确的。对于建议中提到的不动产登记机构以少数份额共有人不配合而不予办理登记的问题,属于执行层面的问题,我们将加强监督指导,严格落实法律规定,切实维护不动产权利人合法权益。”现在《民法典》第301条也保持与《物权法》一致的规定。在实务操作层面,共有人对于处分不动产的约定审查,是审查的重点和难点。目前登记上存在两种观点:一种是登记机构凭2/3以上的共有人申请,办理整体房屋的处分登记。至于2/3以上的共有人若违反约定处分房屋,由其承担法律责任。另一种是登记机构询问并尽量建议由全体共有人到场确认是否另有约定,若有约定,则按约定办理。若共有人无法全部到场的,由提出申请的三分之二以上份额的共有人对无约定的事实作出书面承诺,登记机构履行公告程序后无异议的予以办理;如果公告期内有异议且成立,按照《不动产登记暂行条例》第22条不予登记情形中的“存在尚未解决的权属争议”,登记机构向申请人出具不予登记告知书。

就这个问题,无锡登记机构与司法部门进行了研讨会商认为三分之二以上份额的共有人申请整体处分按份共有不动产时,依据《民法典》第301条规定,登记机构应当受理,并主动告知其他共有人关于不动产处分的相关事宜。其他共有人有异议且成立的,登记机构不予登记。对于公告环节的设置,因法律法规并无明确规定该种情形应当公告,登记机构不应擅自增设程序。